Skip to main content

ECHS in Comprehensive High Schools – The Model

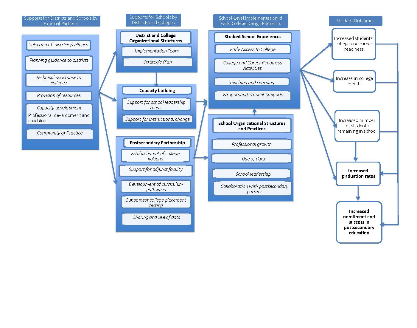
The four completed projects all worked with districts, schools, and post secondary partners to support the implementation of Early College Design Principles in comprehensive high schools. Although the language differs slightly by project, there is substantial overlap in what the projects did. The graphic below is a synthesized representation of the supports the projects provided (Column 1), the supports the districts and colleges were expected to provide (Column 2), the changes the schools were expected to make (Column 3) and the targeted outcomes for students (Column 4).

You can download the summary logic model or a detailed logic model.